• Início
  • Produto
    • Autoatendimento
    • Central do Colaborador
    • Estrutura Organizacional
    • Folha de Pagamento
    • eSocial
    • Vale Transporte
    • Interface Contábil
    • Interface Financeira
    • Cargos e Salários
    • Recrutamento e Seleção
    • Orçamento de Pessoal
    • Integrador
    • Benefícios
    • Processos Parametrizáveis
    • Integra Fácil
    • Feedback
    • Mobile
    • Chatbot
    • Analytics
    • Acesso e Segurança
    • Configurar Módulos
  • Novidades
    • Núcleo RH Pagadoria
    • Gestão de Talentos
  • Tutoriais
  • Roadmap
  • Abrir Chamado
  • Processos Parametrizáveis
  • Perfis de Lançamento de Valores

Perfis de Lançamento de Valores

Através do fluxo parametrizável de lançamento de valores é possível cadastrar os perfis de lançamento de valores que serão utilizados pelo usuário através do Portal de Autoatendimento.

Para que os processos sejam disponibilizados é necessário realizar algumas configurações, são elas:

  • Acesse a guia Lançamento de Valores da funcionalidade Configurações Gerais. Nela defina como será possível publicar a versão mais recente do processo e indicar a data de corte.

  • Acesse a funcionalidade Atribuições de Configurações para vincular uma configuração de lançamento de valores a um Grupo de Operadoress.

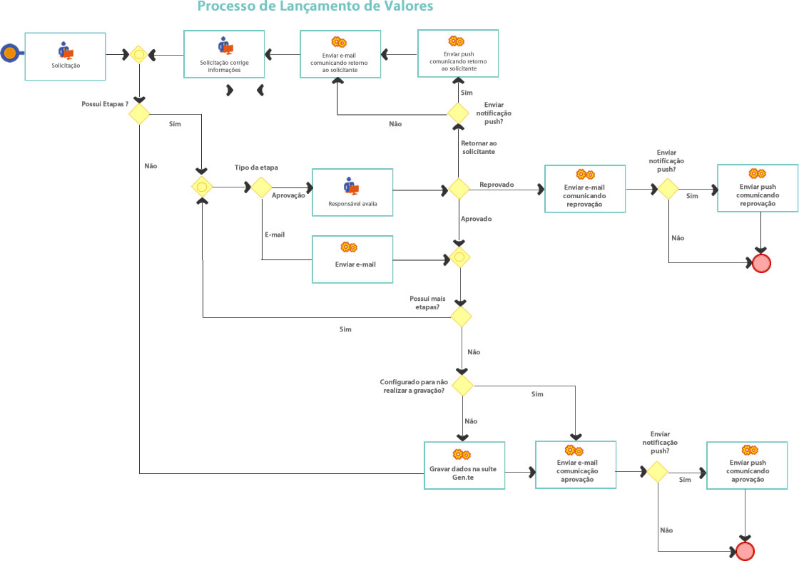
Antes de começar, entenda o processo de lançamento de valores através da figura abaixo:

Solicitação Solicitação E-mail Push Etapas E-mail Push E-mail Etapas E-mail Push

Lista de Perfis de Lançamento de Valores

Ao abrir essa funcionalidade, é apresentada uma relação dos Perfis de Lançamento de Valores já cadastrados:

Nessa lista é possível:

  • Agrupar por Código, Descrição ou Status. Para isso, arraste a coluna para o local indicado.

  • Alterar a ordem de apresentação das colunas. Para isso, arraste-as como desejar.

  • Reordenar de forma crescente ou decrescente. Para isso, clique sobre a coluna desejada.

Para realizar o filtro, clique em

Selecione o número de Resultados por página que deseja exibir.

Para consultar e/ou editar uma configuração, selecione-a através da Lista de Configurações ou informe a Descrição que a identifique.

Informações de Configuração de Perfis de Lançamento de Valores

Informe o Código e a Descrição da configuração. Caso o código não seja informado, este, será gerado automaticamente pelo sistema.

Por padrão o Status de um novo cadastro estará como Ativo e será apresentada a Data do sistema operacional como sugestão para o início da vigência. Se desejar, altere a Data e o Status. Sempre que ocorrerem alterações, uma nova Data poderá ser informada, assim o sistema manterá os históricos de vigências (início e fim) das informações cadastradas.

Exemplo

Ao alterar algum dado da configuração e informar uma nova Data, inicia-se uma nova vigência encerrando a anterior.

Se uma nova Data não for informada, os dados alterados serão considerados como se fizessem parte da configuração desde a sua criação.

Para prosseguirmos com o cadastro acesse as guias:

Solicitação

Validações

Etapas

E-mails

Push

Para salvar a configuração, clique sobre o botão (Salvar), ou caso deseje gravar o cadastro e iniciar um novo automaticamente, clique no botão (Salvar e Novo).

Para cancelar uma configuração, clique no botão .

Anterior

Copyright © 2020 LG lugar de gente - Todos os direitos reservados.